数字技术正在当前的国民经济中扮演着越来越重要的角色,企业上云、数字城市、智能生活……以云计算为代表的数字技术已经从单纯的技术手段发展为承载数字社会的平台底座。同时,云计算服务的安全、可信也超出了简单的技术范畴,成为了需要全社会关注的重要议题。
7月27-28日,2021可信云大会在北京国际会议中心重大召开,作为我国云计算领域最具权威性云计算年会,本年度的可信云大会为行业带来了丰硕的研究与评估成果,其中包括《云计算白皮书(2021年)》、《云原生白皮书金融专刊》等九大白皮书,数十项云计算领域的评估结果,以及一系列行业标准发布。
在评估结果发布环节,可信云宣布了2021年度上半年新增可信云评估结果,共分11大类别83个项目,其中包含30项新增评估项目。具体名单如下:
可信云·基础云服务及智能云评估结果(共14项)
.jpg)
2021可信云·云软件及解决方案评估结果(均为首批增加,共5项)
.jpg)
.jpg)
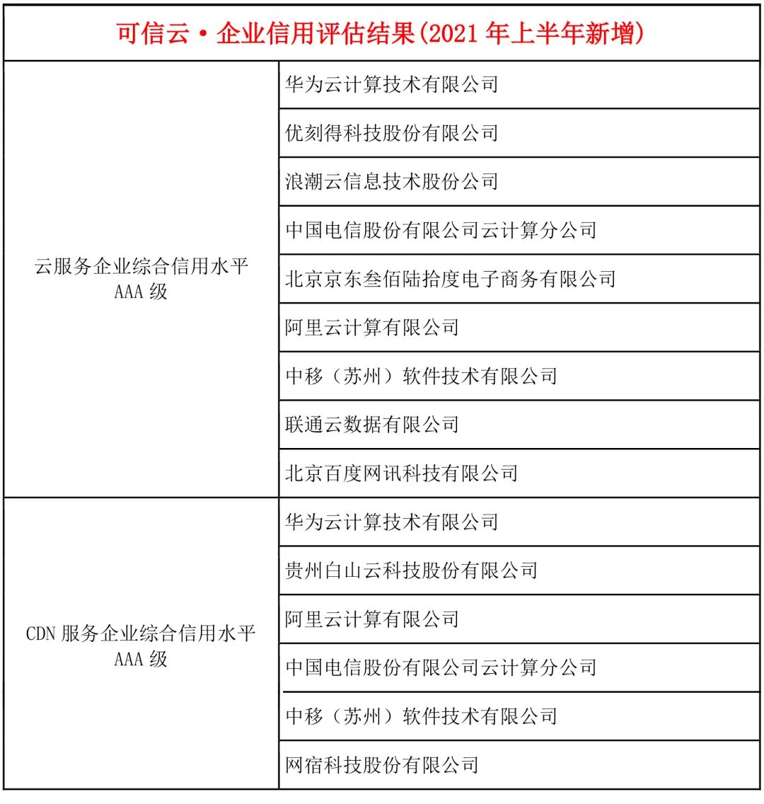
可信云·企业信用评估结果(共2项)
.jpg)
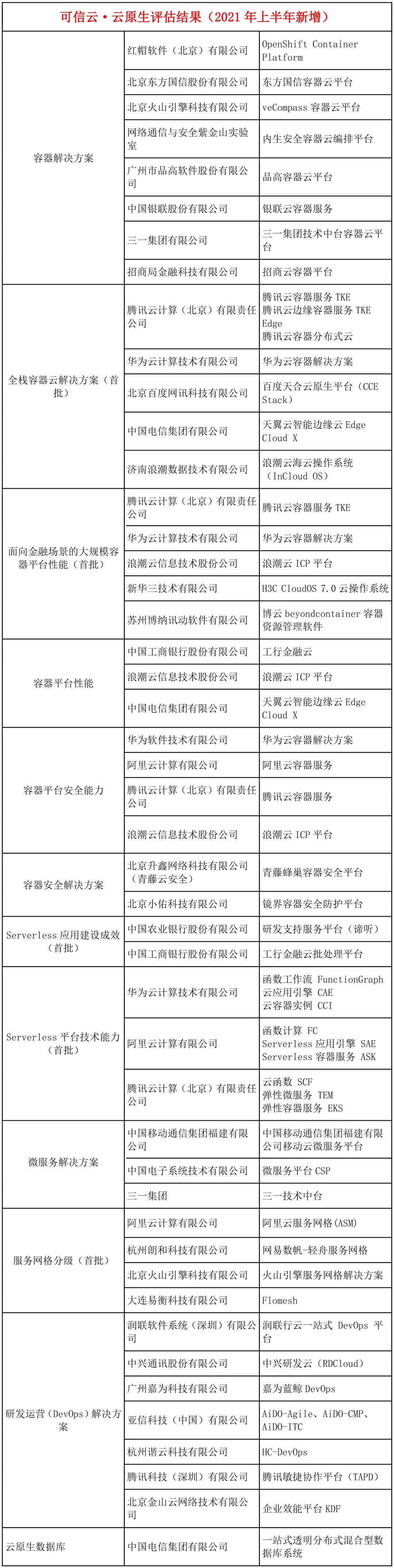
可信云·云原生评估结果(共12项,其中首批评估5项)
.jpg)
.jpg)
可信云·云安全评估结果(共17项,其中首批评估12项)
.jpg)
.jpg)
.jpg)
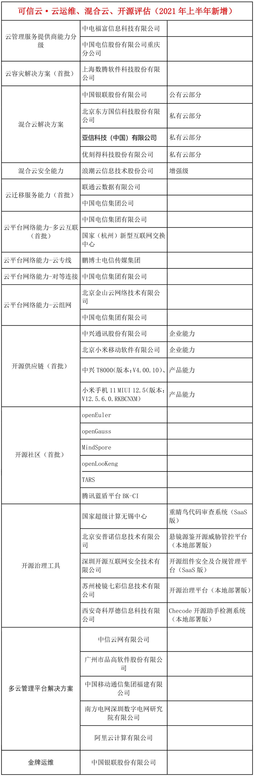
可信云·云运维、混合云、开源评估(共12项,其中包含4项首批评估)
.jpg)
.jpg)
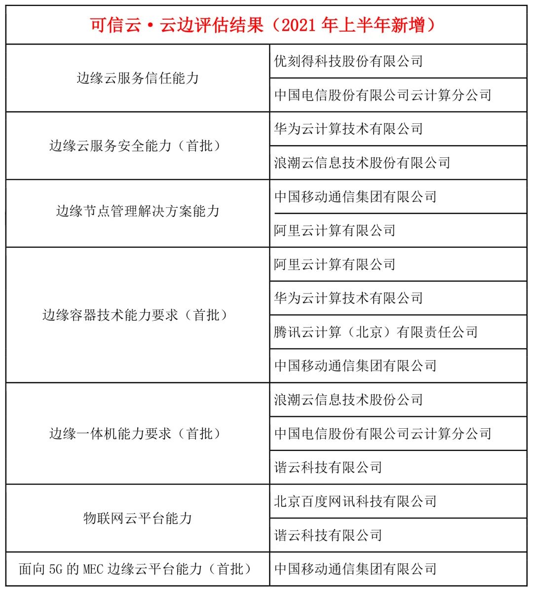
可信云·云边评估结果(共7项,其中包含4项首批评估)
.jpg)
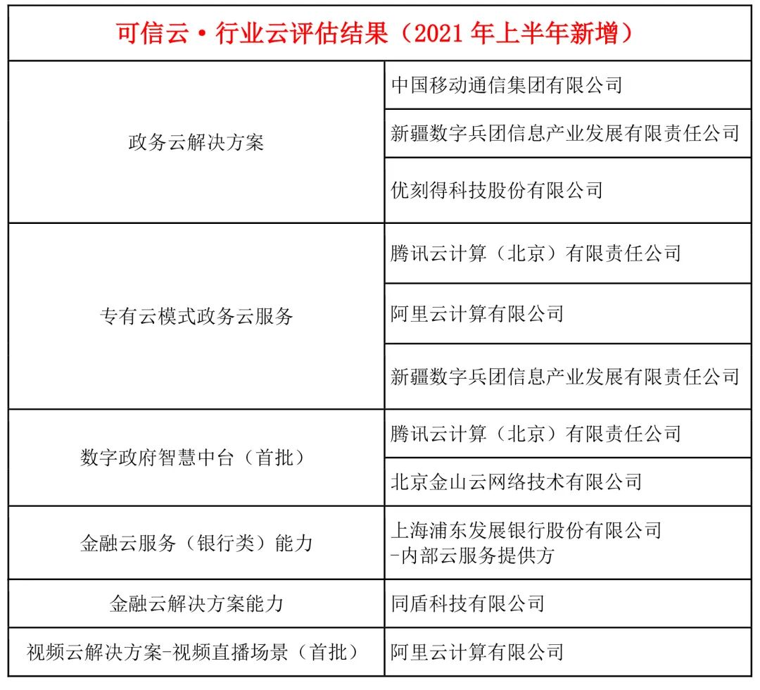
可信云·行业云评估结果(共6项,其中包含2项首批评估)
.jpg)
数字化·企业数字化IOMM评估结果(共2项)
.jpg)
数字化·IOMM研运数字化评估结果(共2项,其中包含2项首批评估)
.jpg)
数字化·数字化可信服务评估结果(共4项,其中包含1项首批评估)
.jpg)
多年来,可信云一直紧密关注中国云计算产业的发展,敏锐把握新技术、新应用发展趋势,与时俱进,并通过积极研究、领先探索每年更新、增加评估体系内容,为新技术的落地应用提供可信的评估体系,为云计算产业的创新、稳定发展铺平道路。
